数字电子技术 实验一

高清图片下载 免费 安全无风险
数字电子技术 实验一

数字电子技术 实验一

点击图片查看原图

图片信息

  • 格式: JPG
  • 尺寸: 571x299
  • 大小: 约1.2MB

版权声明

相关标签

自然风光 高清壁纸 4K画质

分享图片

相关推荐

基于当前图片的相似推荐

74ls138译码器的接线如图

数电实验---用两片74ls138组合成一个4线—16线

关于用multisim仿真时的问题

数字逻辑与数据系统实验报告

这里使用74ls138译码器,a11, a12,a13作为信号接入

线上实验五:2个2位二进制乘法器

接口技术第六章——输入输出接口及数据传输控制方式总结

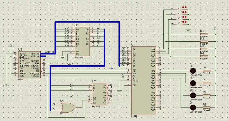
微机原理与接口技术实验:8086,8255a,74ls138开关控制led灯

使用quartusii90实现用2片38译码器拼接成416译码器

随机推荐

发现更多精彩图片

女童白衬衫棉儿童白色衬衣长袖春秋小学生中大童校园款演出校服 蕾款

露骨聊天记录曝光! 温哥华渣男在老婆月子期间出轨人妻!

一路上有你03:大批量小孩出现腹泻,谁料穷小伙一调查楞了,竟是富婆搞

回顾女富豪朱小妹血洗朋友圈换两条人命太蠢还是太天真

41岁女篮前国手隋菲菲现状!

邻家少女饭思思可爱学生装

孤独感瞬间爆棚的头像 孤独,走的远远的,我一个人去流浪( 0761︵

桃花源记课文及注释

墨鱼,因为会喷出墨汁逃走,所以也叫乌贼.

演员杨舒个人资料和照片 杨舒老公是谁(3)

阴阳师须佐之男技能一览

71岁的挑战者车主刚动完心脏手术就狂练肌肉,你说你不行了?