cn201662609u_一种按键检测电路失效

高清图片下载 免费 安全无风险
cn201662609u_一种按键检测电路失效

cn201662609u_一种按键检测电路失效

点击图片查看原图

图片信息

  • 格式: JPG
  • 尺寸: 1648x1924
  • 大小: 约1.2MB

版权声明

相关标签

自然风光 高清壁纸 4K画质

分享图片

相关推荐

基于当前图片的相似推荐

独立按键 常用的按键电路有两种形式,独立式按键和矩阵式按键,独立式

按键开关电路方案设计

stm32外部中断学习笔记

续电路原理图学习晶振电路独立按键电路

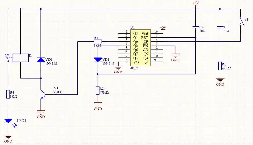
这是一款由十进制计数器4017组成的按键控制开关电路.

单按键开关控制电路

按键,显示与通讯电路

求51单片机按键复位电路,要有图

随机推荐

发现更多精彩图片

唐嫣真不适合齐刘海虽然显脸小但有点闷好在软呢裙挺清新的

2021最火微信男生头像动漫图片

欢乐鼠ip表情包微信卡通表情第一弹

光遇,新换的狮子头!可爱吧哈哈哈.

开在南部法国的香奈儿,尽显法式风情_设计

观音九尊怀业胜自在摄受众生祈祷文

解说璨璨专访工作多证明自己被需要和认可

明星秀 邓紫棋 in 雅典娜耳环 混搭脏辫潮服,炫酷野性 leloup

走进童话 格林童话小报手抄报

2023款凯迪拉克ct4上市 配置升级 售21.97万起