这几款无敌好吃的薯片你一定要试试

高清图片下载 免费 安全无风险
这几款无敌好吃的薯片你一定要试试

这几款无敌好吃的薯片你一定要试试

点击图片查看原图

图片信息

  • 格式: JPG
  • 尺寸: 640x640
  • 大小: 约1.2MB

版权声明

相关标签

自然风光 高清壁纸 4K画质

分享图片

相关推荐

基于当前图片的相似推荐

一组蜜桃猫和灰灰滴薯片头像(=^▽^=)#蜜桃猫 #灰灰 # - 抖音

请你吃薯片的表情包_微信头像图片大全

很流行的薯片袋情头柴团也要拥有

小清新薯片食物零食头像文字版

原创可爱情侣头像星蝶公主薯片甜心

小清新薯片食物零食头像文字版

星蝶情侣/闺蜜头像 | 薯片拍照青柠味 画师:一口碗糕vv

小清新薯片食物零食头像文字版

祁安辞:手绘插画背景图 乐事薯片/_微信头像_我要个性网

小女孩吃薯片的头像点击鼠标右键下载

小清新薯片食物零食头像文字版

薯片,符号,精制土豆,计算机图标,图像

随机推荐

发现更多精彩图片

现货批发彩色荧光亮色不干胶标签空白书写圆形编码贴纸100个包

护士毛不易"请战"一线,毛毛"我首先是个护士,然后才是艺人"_生活_样子

嗨老婆-小动图_魔道祖师忘羡魏无羡q版墨香铜臭绘画作品

爱多幼儿园消防演练活动

店前镇旅游攻略:探寻徽州古韵,品味山水画意

请问这是什么型号直升机

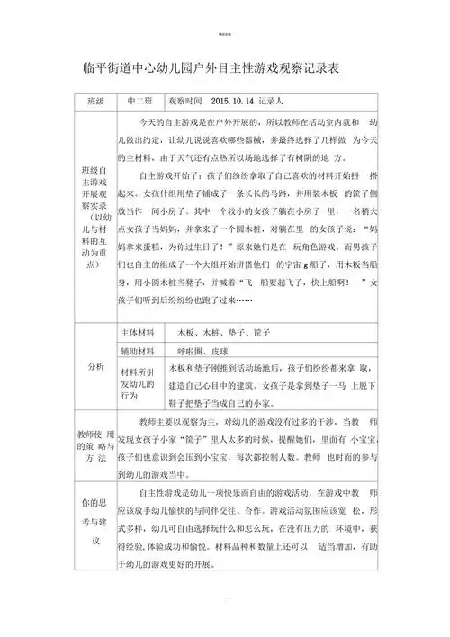
户外自主性游戏观察记录表

共赴深蓝扬帆启航浙江省第四届海洋运动会5月舟山嵊泗举办

游戏王武藤游戏表游戏暗游戏

打牌三缺一图片_打牌三缺一动态图_打牌三缺一表情包gif动图下载_soo

三八大盖木制戏剧舞台道具38大盖木质枪木纹色120cm次刀可拉动枪栓

假面骑士build创骑海贼列车dx满瓶能量瓶_哔哩哔哩_bilibili