关羽墓出土青龙偃月刀多重

高清图片下载 免费 安全无风险
关羽墓出土青龙偃月刀多重

关羽墓出土青龙偃月刀多重

点击图片查看原图

图片信息

  • 格式: JPG
  • 尺寸: 493x236
  • 大小: 约1.2MB

版权声明

相关标签

自然风光 高清壁纸 4K画质

分享图片

相关推荐

基于当前图片的相似推荐

赵云墓意外发掘出土照曝光,数千年未曾被盗,却怪事不断!

根据墓穴中文物的风格以及棺材外部分随葬品氧化程度计算,墓主人的

震惊!明代不腐女尸出土 五官完好身份悬疑(图)

清孝仪皇后死后153年为何依然面目如生

3月1日,江苏省泰州市出土的明代女尸出棺后特别僵硬.

定陵挖掘照片曝光,万历皇帝尸骨清晰可见,唯一被主动挖开的皇陵_手机

四川发现赵云墓,千百年来无人敢盗!只因传说有灵蛇守护?1-度小视

诸葛亮墓出土文物照片诸葛亮是怎么样死的

寻访三国古遗迹之成都大邑赵云墓

原创河南出土三千年前大墓,墓主身份揭晓,专家:她的功劳比肩秦始皇

一座千年古墓内出土蓝色骸骨,考古队急忙换上防护服后,揭开谜团_尸骨

曹操墓发现9岁小孩尸骨,网友:这是曹操小时候的,考古家都懵了

随机推荐

发现更多精彩图片

眼镜男 二次元男塞高

当时,李沁穿着一件薄薄的泳衣,魏大勋的眼睛直勾勾的,一直在水里和她"

家有儿女2|13.8 不同待遇

中国象棋每一格最后一行有多少棋子

q版古风|四大美人 你们比较喜欢哪个呢

灭绝,现代人近亲的最终归宿?

肚子疼疼的流汗流汗图片素材

战国立志传 大阪冬之阵(德川家康)

农村盖房,东西都有邻居不能开窗,房屋户型该如何设计?

新多子母防盗门半拼接甲级子母门c级锁芯入户门进户安全门室外门

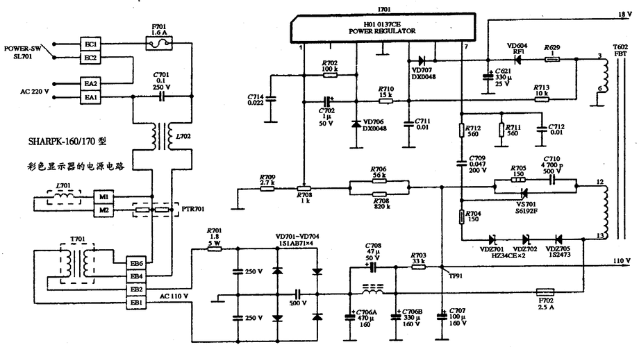
sharp k-160/170型彩色显示器的电源电路图