可以用52替代51吗?

高清图片下载 免费 安全无风险
可以用52替代51吗?

可以用52替代51吗?

点击图片查看原图

图片信息

  • 格式: JPG
  • 尺寸: 600x291
  • 大小: 约1.2MB

版权声明

相关标签

自然风光 高清壁纸 4K画质

分享图片

相关推荐

基于当前图片的相似推荐

电路引脚及主要特性lm2901四电压比较器

cd74hc4051pwre4 datasheet(3/30 pages) ti

关于cd4051通道选择后,经过运放问题时候没有输出

74系列数字电路74151a,74ls151等8选1数据选择器

基于esp32的智能家居管理系统的设计与实现

驱动器和通信电路引脚及主要特性sn75174四rs422rs485发送器

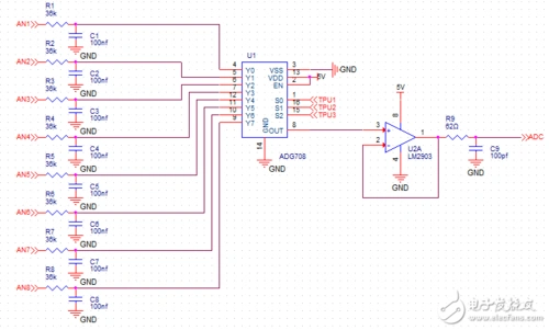
adg708或74hc4051多路复用时通道间串扰怎么解决?求助大神

共阳极数码管驱动电路,在线等

高速电路eda设计第一次实验

74系列数字电路740474h04等六反相器

cm508液晶屏逻辑芯片qfn40cmi集成电路ic

随机推荐

发现更多精彩图片

高清无水印图片壁纸

其它 夹江第一温暖户外社群 群友生活照(二相册) 写美篇我是山野人家

杜海涛回应沈梦辰催婚,却被吐槽在绕圈子,网友再次质疑俩人感情

六宫格幼儿数独游戏54题.pdf

还是能看出雍正皇帝对年妃来说,还是很有感情的

孙尚香荣耀典藏末日机甲时之恋人皮肤手感大比拼

海白螺也很便宜,适合

未来星儿童成长中心开业啦!

改装运良哈弗h9升级案例整车前后油箱升高全车改装套件

在cad里面咋么会橱柜立体图

低调优雅女头像 女生头像图片大全 -【爱个性】

十种职业简笔画人物职业人员的简笔画图片欣赏职业人物简笔画:医生