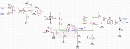
电源6脚ic芯片代换经验资料

高清图片下载 免费 安全无风险
电源6脚ic芯片代换经验资料

电源6脚ic芯片代换经验资料

点击图片查看原图

图片信息

  • 格式: JPG
  • 尺寸: 1183x808
  • 大小: 约1.2MB

版权声明

相关标签

自然风光 高清壁纸 4K画质

分享图片

相关推荐

基于当前图片的相似推荐

开机就炸芯片-综合电源技术-世纪电源网社区

开关电源芯片电磁炉

48v转12v电源芯片48v转15v电源芯片电路图

电源板88373362和6脚芯片的维修

电机驱动电源芯片的主要特点

无忧文档 所有分类 工程科技 电子/电路 uc3842芯片设计开关电源 中文

常用电源芯片型号相关词电源管理芯片型号

小家电电源芯片方案ap8022电路原理图与pdf资料文档

(转帖) 戴尔se198wfpf e198wfpf电源电路电源芯片sg6841维修案例与

sg6105芯片构成电源电路求解

cr6842s芯片电源无输出维修实绘电路

随机推荐

发现更多精彩图片

1/ 6大家很多人都看过电影《长江七号》,在里面便出现了张雨绮的身影.

老司机污污撩妹表情包160张有图在手撩妹无忧

插画手绘 二次元 美女 动漫 萌 壁纸

《如龙7》最新中文预告:韩俊基,赵天佑将加入主角团队

越南社会主义共和国国徽

没有小龙虾是哄不好了表情

文字搞笑文字控壁纸

终结的炽天使 米迦尔与优一郎 走向了不一样的人生成了敌对 却互相

龙魂人形社##龙魂##bjd##新娃上架##陇中杂记##丹歌

评剧皇后小白玉霜的流年旧事

人气不是f4垫底的朱孝天能比的,二是《楚留香传奇》的美女数量和质量