屋顶坡度的设定 坡度表示方法:角度法,斜率(高跨比)法和百分比(坡度

高清图片下载 免费 安全无风险
屋顶坡度的设定   坡度表示方法:角度法,斜率(高跨比)法和百分比(坡度

屋顶坡度的设定 坡度表示方法:角度法,斜率(高跨比)法和百分比(坡度

点击图片查看原图

图片信息

  • 格式: JPG
  • 尺寸: 1080x810
  • 大小: 约1.2MB

版权声明

相关标签

自然风光 高清壁纸 4K画质

分享图片

相关推荐

基于当前图片的相似推荐

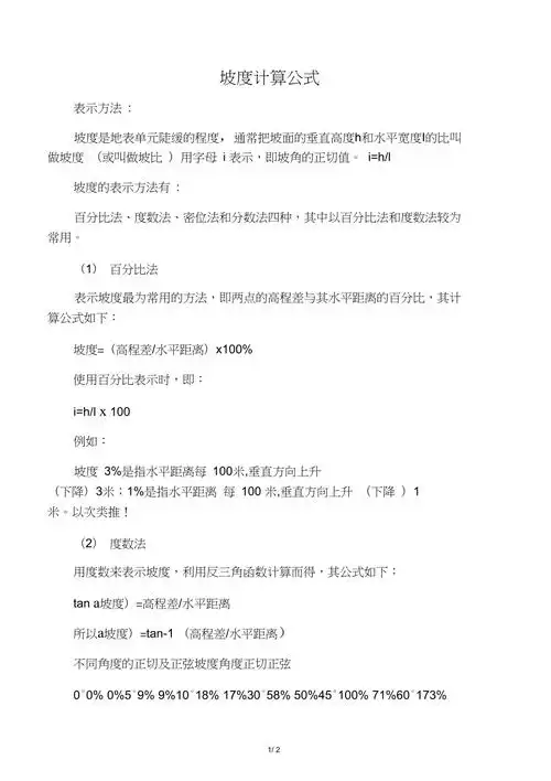
1,坡度公式找坡的有混凝土找坡,轻集料垫层找坡等,一般按图纸计算出

楼梯的坡度在23°~45°之间,30°为适宜坡度.

坡度有两种计算方式,坡面与水平面的夹角(角度),坡面的垂直高度与水平

1,找坡层厚度的计算方法: 最薄处厚度 (找坡长度*坡度系数)/2=找坡层

关于公路坡度的表示和标准

6锐角三角函数的简单应用(1)课件坡度ppt

屋面坡度计算公式 - 百度文库

新华师大版九年级数学上册《坡度,坡角在解直角三角形中的应用》公开

坡度怎么算坡度怎么算坡度怎么算

教你计算坡度 - 知乎

2016年造价员考试土石方工程定额计价工程量计算精讲106页(图文并茂

随机推荐

发现更多精彩图片

中非地图_中非地图中文版

筷子兄弟肖央身家百亿却不提携王太利大家都被他们骗了

电影你的婚礼怎么投资个人分红怎么算成本

李宗翰喜欢张咏棋吗 李宗翰张咏棋亲密照/吻戏

母亲节妈妈爱心首饰心形项坠18k金时尚项链一件代发青岛女士项饰-阿里

网片式基坑临边防护栏杆效果图

简笔画|q版小手手练习(4) q版小手手第四弹来啰!

《成都》——尤克里里自学/新手曲谱 赵雷经典民谣~ 更多曲谱请关注

只见晋军的军容整肃,旌旗不乱,战船遍布江中,而且远处的草木都微微

组图:《隋唐演义》剧照 严宽姜武群星云集_高清图集_新浪网

适合年轻人的红旗h6,你知道怎么选吗?_太平洋号