春秋战国时期的社会转型【2017年3月广州市高考历史研修班公开课】

高清图片下载 免费 安全无风险
春秋战国时期的社会转型【2017年3月广州市高考历史研修班公开课】

春秋战国时期的社会转型【2017年3月广州市高考历史研修班公开课】

点击图片查看原图

图片信息

  • 格式: JPG
  • 尺寸: 960x720
  • 大小: 约1.2MB

版权声明

相关标签

自然风光 高清壁纸 4K画质

分享图片

相关推荐

基于当前图片的相似推荐

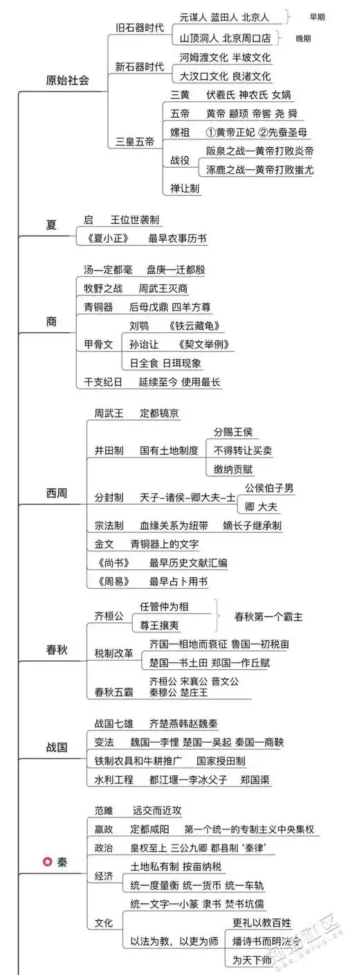
春秋战国社会大变革思维导图

春秋战国时期的百家争鸣——高三一轮复习课件答案ppt

第一部分中国古代史第一单元先秦第2讲春秋战国时期的政治和经济

春秋战国时期文化ppt课件

高三历史课件:春秋战国时期的政治经济.ppt

最后,小也老师采用生动形象的历史思维导图,将本节课内容串联成线

春秋战国时期的百家争鸣整理成了一张思维导图

第1讲 春秋战国时期的百家争鸣

春秋战国的政治,经济,民族关系和文化

(1)中国传统文化主流思想的演变:①春秋战国时期的百家争鸣;②汉代儒

精简版中国古代历史常识思维导图,建议给孩子收藏学习

随机推荐

发现更多精彩图片

嫩粉色大衣搭配黑色小脚裤,小礼帽,复古马丁靴的加入,点亮了一身的

山河令温客行红衣美图欣赏疯子谷主太上头了邪魅又霸气

澳大利亚悉尼歌剧院建筑风景图片第17张

故宫奔驰女事件:院长深夜道歉,多名女网红被扒曾驾车游故宫

娃屋微缩家具76棕色系

小臂黑灰森林系树木纹身图案 - 深圳纹彩刺青

甲龙宝宝出生了,可是

中国风传统文化展厅如何设计?

跟着明星学穿搭|港风美人周雨彤的白色半身.