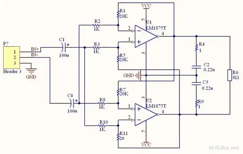
[ic后级] 求并联lm1875的电路

高清图片下载 免费 安全无风险
[ic后级] 求并联lm1875的电路

[ic后级] 求并联lm1875的电路

点击图片查看原图

图片信息

  • 格式: JPG
  • 尺寸: 598x600
  • 大小: 约1.2MB

版权声明

相关标签

自然风光 高清壁纸 4K画质

分享图片

相关推荐

基于当前图片的相似推荐

(1)试采用lm1875制作一个 20 w 高保真音频功率放大器,参考电路图

单电源lm1875爆炸了,按照官方接发 炸开了.

lm1875的gc电路,求大神指教

lm1875制作40w高保真功放

1875双声道电路图第1页

高保真音频功率放大器lm1875电路图

ic后级可能是你见过的最好的1875电路单电源双电源都可以

最简单的1875驱动功率管

diy一个能够推2欧负载的桌面功放1875扩流加btl

五一电子阅读:《实用电路》—《lm1875的应用 》

随机推荐

发现更多精彩图片

初中生内衣女青春期14岁高中学生女孩夏15女童显胸小少女发育背心白色

【话题】有多少女人不喜欢自己的男朋友或老公抽烟喝酒的?

高新区第八小学——二年级一班书香中队感恩节手抄报集

牡丹四大名品之一 ——"姚黄"

范思哲69爱罗斯烈爱男士香水 100ml

征求意见!潮州西湖公园改造提升工程初步设计方案来了!

07汽车各档位介绍166分钟读懂档位区别

北京陈建军兄弟我想下车给你敬礼

新品省功夫木工台锯推台锯电动工具装修多功能锯台子母无尘锯双锯

ps画空心圆的多种方法示例教程步骤

古风人物线稿教程小兰花含步骤图

适用于适用于大众polo波罗大灯总成老款02/03/04/05款四眼波罗大