变性手术过程图示(男变女)

高清图片下载 免费 安全无风险
变性手术过程图示(男变女)

变性手术过程图示(男变女)

点击图片查看原图

图片信息

  • 格式: JPG
  • 尺寸: 250x250
  • 大小: 约1.2MB

版权声明

相关标签

自然风光 高清壁纸 4K画质

分享图片

相关推荐

基于当前图片的相似推荐

3日下午,刚满五岁的小男孩贝贝在福州儿童医院顺利实施了变性手术,而

五岁双胞胎接受变性手术 兄弟俩"正身"成功(图)

榕城直击:5岁双胞胎变性过程(组图)

一个小男孩正在痛苦的进行割礼手术.

变性手术过程图示(男变女)

变性手术过程图示(男变女)

图解变性手术全过程(男女互变) 胆小者不要进! 血腥 ,.

【贴图】变性手术(女变男)

变性手术过程图示(男变女)

变性手术过程图示(男变女)

变性手术过程图示(男变女)

4岁男童小肠变黑,150厘米被切除!只因饭后

随机推荐

发现更多精彩图片

朱志鑫皮衣自拍有一整个给我帅拥了

这么可爱的儿童肖像

图1 引脚功能图管脚引出端功能符号d0~d7 数据输入端oe 三态允许控制

邓超:拍分手大师时剧组十个人怀孕,生怕杨幂把孩子生在片场!

像这种头皮屑是什么病?有图!求大家帮帮忙!

越南风格的圆锥形帽子.

【图】不懂就问之自适应远光灯_宝马x3论坛_汽车之家论坛

公牛装饰开关新款开关插座g27灰色黑色插座

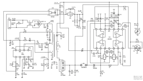
电动车充电器原理图(uc3842 lm324 tl431)

010本焕长老书法佛缘软片