幼儿软式标枪

高清图片下载 免费 安全无风险
幼儿软式标枪

幼儿软式标枪

点击图片查看原图

图片信息

  • 格式: JPG
  • 尺寸: 300x300
  • 大小: 约1.2MB

版权声明

相关标签

自然风光 高清壁纸 4K画质

分享图片

相关推荐

基于当前图片的相似推荐

源头厂家直供软式器材儿童塑胶练习标枪小学生运动会比赛软式器材

软式练习标枪 - 抖音

少儿趣味田径器材小学幼儿园泡沫软式标枪儿童体育用品练习软标枪

少儿软式带哨投掷准标枪 少儿趣味田径运动 中小学生软式塑胶练习标枪

软式练习标枪少儿趣味田径器材小学生幼儿园感统训练泡沫体育用品

软式练习标枪少儿趣味田径器材小学生幼儿园投掷训练泡沫体育用品 10

兴玛 练习标枪少儿趣味软式器材小学生田径软式标枪幼儿园统感训练

儿童趣味田径器材塑胶练习标枪中小学少儿软式器材体育训练标枪

标枪趣味田径体育器材中小学生投掷软式塑胶练习体能更多

小学生投掷软式鱼雷标枪带哨运动练习幼儿园儿童校园趣味田径器材

软式标枪幼儿园早教田径软体标枪儿童软式火箭飞镖户外投掷训练鱼雷

软式鱼头标枪 少儿软式练习标枪批发 奥泰趣味田径成套软式器材源头

随机推荐

发现更多精彩图片

时尚焦点!刘惜君展现完美身材,elle封面燃爆时尚界

铃木摩托年度营销策划服务:摩托车冷峻行情下销量维稳的年复一年

小红书网红头像女生(小红书网红头像女生动漫)-天晟网

假发男短发韩版帅气蓬松中分刘海男士短直发自然仿真男生全头套式

江西电热水壶塑胶模具定制

迈迷世界 - connect you and me - 迈克尔·杰克逊中国网 - 歌迷

厂家直销降b亚光青仿古次中音.saxphone.萨克斯

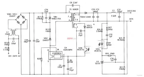
top258pn的50w开关电源电路

一年级上册语文第四单元小小的船江南

软件安装13keyshot40破解版下载地址32位64位及安装教程

骏于鈊肥仔240斤超大码5xl很仙的外套男痞帅炸街牛仔夹克ins潮流宽松