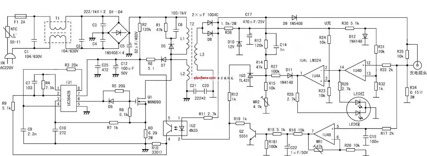
555有稳压充电回路的蓄电池保护器电路

高清图片下载 免费 安全无风险
555有稳压充电回路的蓄电池保护器电路

555有稳压充电回路的蓄电池保护器电路

点击图片查看原图

图片信息

  • 格式: JPG
  • 尺寸: 960x645
  • 大小: 约1.2MB

版权声明

相关标签

自然风光 高清壁纸 4K画质

分享图片

相关推荐

基于当前图片的相似推荐

采用ne555的充电器电路图

555简易全自动充电电路

小飞哥电动车充电器电路

铅酸蓄电池充电电路

e555构成的家用电池充电电路

铅酸电池脉冲充电器电路图

555可编程快速充电器电路

555简易开关式充电器电路

采用555时基全自动快速充电电路设计

电池自动充电器电路图 555充电器电路图

555集成电路制作全自动充电器

随机推荐

发现更多精彩图片

边伯贤##边伯贤演唱会##边伯贤东京演唱会

【博采众长】司马懿关于成功的三句名言,听懂两句,够用一生

【怒火重案 | 谢霆锋】阿敖 | 你懂什么叫疯批美人 | 又辣又野卷毛

情侣画图片 strong>简笔画 /strong>情侣画图片简笔画手绘在衣服上

她本是总统的儿媳,却成了乱世苦命人,最后死在了美国|赵一荻|张作霖

这个暑假确定不来洛邑古城拍一组汉服写真吗#洛邑古城 - 抖音

上下床多功能美式高低床双层床成人床母子床上下铺子母床双人床带护栏

马凡舒:从不知名模特到中央春晚的主持人,如今事业蒸蒸日上_网易订阅

上海凤铝推拉窗断桥铝合金定制封阳台双层钢化玻璃隔音隔热门窗

他是东星的乌鸦哥当年因吸毒毁了前程然而如今却被人原谅