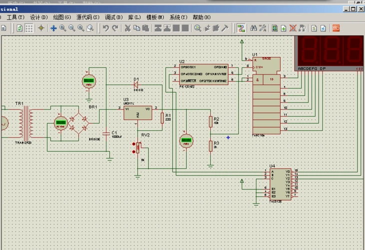
[proteus-51]基于单片机直流稳压电源控制系统仿真设计

高清图片下载 免费 安全无风险
[proteus-51]基于单片机直流稳压电源控制系统仿真设计

[proteus-51]基于单片机直流稳压电源控制系统仿真设计

点击图片查看原图

图片信息

  • 格式: JPG
  • 尺寸: 1644x1028
  • 大小: 约1.2MB

版权声明

相关标签

自然风光 高清壁纸 4K画质

分享图片

相关推荐

基于当前图片的相似推荐

稳压直流电源proteus仿真图

低成本可调数显稳压电源(1.3v~25v)proteus仿真资料

基于51单片机的可调数控可控稳压电源proteus仿真原理图设计

纯电路简易数控直流稳压电源proteus仿真电路图2017年江西省电子比赛

求proteus恒流电路仿真图

proteus仿真 220v转12v(5v)电源电路 仿真源文件

proteus采用lm317的稳压电源

纯电路简易数控直流稳压电源proteus仿真电路图2017年江西省电子比赛

如何在proteus画布中添加电源符号

基于51单片机控制的buck开关电源proteus仿真

15v直流可调稳压电源proteus仿真

求一个用proteus仿真的直流稳压电源,输入220v交流电,经过变压器,再

随机推荐

发现更多精彩图片

脸大的姑娘别灰心,几款好看的短发造型,时髦显脸小|发型|圆脸|刘海

中俄蒙哈四国交界点在这里,瓜分阿尔泰山,为何形成这样的局面?

愧于是165cm170cm175cm不同身高怎么穿办公室不同部门通勤穿搭夏季

宝格丽大号象牙白大容量包包

tv动画悠哉日常大王第三季预告pv公开

darknessguided by a beating hearti cant tell where the journey

1,二十四节气顺序排列如下:立春,雨水,惊蛰,春分,清明,谷雨,立夏,小满

【天官赐福戚容】论青鬼戚容对成绝的执念

色弱色盲检测图(第五版)#图文掘金计划 #颜色敏感度测试 # - 抖音