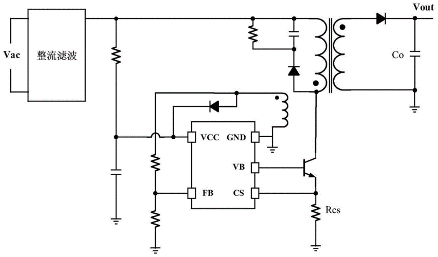
ac/dc降压转换器电路

高清图片下载 免费 安全无风险
ac/dc降压转换器电路

ac/dc降压转换器电路

点击图片查看原图

图片信息

  • 格式: JPG
  • 尺寸: 2025x655
  • 大小: 约1.2MB

版权声明

相关标签

自然风光 高清壁纸 4K画质

分享图片

相关推荐

基于当前图片的相似推荐

本节将针对ac-dc变换电路所需实现的功能, 分别讨论ac-dc整流器

ac转dc 整流电路 请问有谁知道以下电路 详细原理?

一种可通信的低压高效ac62dc转换电路的制作方法

led驱动电源 led驱动ic led规格书 led电路图 中文资料 控制原理 电源

一种dc/ac双向变换电路的制作方法

请教这个ac-dc有效值转换电路是什么原理啊,我看不懂,谢谢!

一种无辅助绕组的恒压恒流反激式ac-dc变换器及其控制电路的制作方法

直流电压控制电路的原理图如图3 所示.

一种15kw无人机电源的dc-ac逆变电路的制作方法

ac-dc 非隔离式led 驱动电路的设计

随机推荐

发现更多精彩图片

星动俪人 | 二次元的张碧晨

always online-一直在线双手简谱预览1

金凯店百货陈列图片

"神仙唱作人"实至名归 常石磊仅靠电脑编曲秒杀全场

如何优雅地给皇宫里的娘娘们画人像

应该不止我被她迷住了吧.绝美的露思电脑壁纸~#赵露思 #甜美 - 抖音

灰色背景下生气的年轻女人

黑眼圈头像搞笑头像可爱头像黑白色系