动物森友会 #动森小动物 #动森杰克

高清图片下载 免费 安全无风险
动物森友会  #动森小动物  #动森杰克

动物森友会 #动森小动物 #动森杰克

点击图片查看原图

图片信息

  • 格式: JPG
  • 尺寸: 961x720
  • 大小: 约1.2MB

版权声明

相关标签

自然风光 高清壁纸 4K画质

分享图片

相关推荐

基于当前图片的相似推荐

国外交易网站上集合啦动物森友会的小动物杰克正在被挂牌销售

杰克吃东西的样子太可爱了想摸杰克的肉球动物森友会

活动作品zer的动物森友会日常骚话杰克

动物森友会被蚱蜢吸引的杰克

【动物森友会】杰克的保险柜里真的 什 么 都 没 有~即使看到了也

动物森友会杰克逛妹子衣柜续有酷帅男装

【动物森友会】圣诞节给杰克送礼物啦!

当杰克穿了柠檬娜的泳衣

杰克开始撩玉兰了_动物森友会_集合啦动物森友会_游戏_主机游戏

动物森友会杰克也太可爱了

动物森友会杰克来到三次元异色瞳双胞胎猫咪引起玩家热议

随机推荐

发现更多精彩图片

张若昀的gq造型曝光,全身fendi搭配gm墨镜,科幻大片既视感!

q版少数民族人物设计

t1063水晶海豚风铃,铝管风铃,学生送礼品,工艺品家居挂饰0143

假面骑士灵骑壁纸 99

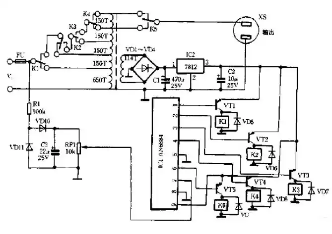
全自动交流稳压器原理电路图

深圳羲城某别墅平面,求指导

一位图瓦人妇女从一栋新房前走过.

达捷铝合金电缆夹高压单芯绕性电缆抱箍导线固定线夹卡子

这样的跖疣如何治疗好?