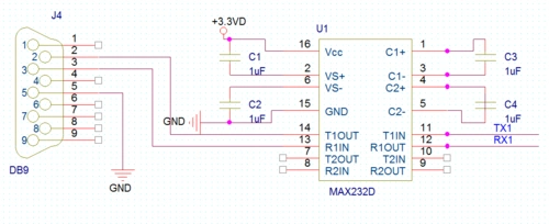
rs232 db9 计算机接口定义和rs232 (db9) max232引脚定义

高清图片下载 免费 安全无风险
rs232 db9 计算机接口定义和rs232 (db9) max232引脚定义

rs232 db9 计算机接口定义和rs232 (db9) max232引脚定义

点击图片查看原图

图片信息

  • 格式: JPG
  • 尺寸: 428x197
  • 大小: 约1.2MB

版权声明

相关标签

自然风光 高清壁纸 4K画质

分享图片

相关推荐

基于当前图片的相似推荐

db9全串口管脚详细说明

一种用于多路串口的db9接口装置的制作方法

db9与max232的连接方法,及pcb设计注意点.

rs422abyz信号与db9信号的连接

db9与max232的连接方法及pcb设计注意点

db9针座(rs422/rs485 黑色)接线方式

原厂sda616/sdb9hb/sd8067b/sd3038b/sd8906a_电流_控制_电压

can总线db9针120欧姆终端电阻can电阻公转母千分之一精度一面针一面孔

普通can端db9接口定义母头

随机推荐

发现更多精彩图片

韩栋个人资料简介:名校毕业却去工地搬砖,转行当演员大获成功-韩剧网

智能马桶增加压力,自来水管增加压力.哈尔滨24小时上门,水管 - 抖音

组图:女团宇宙少女写真曝光 粉色尽显俏皮感_高清图集_新浪网

深度解析悬疑神作《无人生还》

寇翔女童吊带背心发育期中大童女孩内衣棉抹胸儿童运动上衣打底灰色

无痕丝滑女士内裤 奢华性感丝绸质感深浅组合内裤女yb0s4f203_唯品会

简单又快乐的彩绘马克杯

图片评论 0条 收集 点赞 评论 古风 0 2 苍溟神刖 发布到 青衣

《盗墓笔记》中张起灵的麒麟纹身看似普通 居然有那么多讲究!

数星星的夜永远为读到这样的诗感动