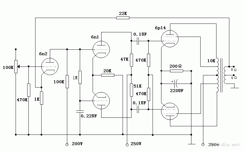
6p14推挽值得做成本也不高晒晒新做的机机

高清图片下载 免费 安全无风险
6p14推挽值得做成本也不高晒晒新做的机机

6p14推挽值得做成本也不高晒晒新做的机机

点击图片查看原图

图片信息

  • 格式: JPG
  • 尺寸: 709x600
  • 大小: 约1.2MB

版权声明

相关标签

自然风光 高清壁纸 4K画质

分享图片

相关推荐

基于当前图片的相似推荐

近期想做个6p14的小推挽,草拟了一份图纸,恳请各位帮忙斧正一下!

求一张6n2 6p14推挽图纸

6n4 12ax7 6p14(6p1)推挽.jpg

绕牛高手给个6p14推挽牛数据谢谢

菜鸟对j版的6p14推挽电路n多不解请大侠指点

应师傅们高见重新发贴求助diy6p14推挽机失真问题

准备做6p14推挽,请各位高手推一6p14推挽图,谢谢!

威廉逊版el84,6p14或6p1推挽两用胆机

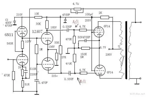
求一张12ax7推6p14推挽的电路图

展开全部 看看是不是这个: 1971年由上海无线电三厂推出,6p14推挽

新12au7 6p14推挽胆图,帮忙分析下

随机推荐

发现更多精彩图片

关于向日葵积极向上的句子

电视背景墙壁纸壁布客厅2022新款沙发轻奢风几何拼色影视墙布壁画

三分甜完整版拇指琴谱

儿歌幸福拍手歌吉他谱g调吉他弹唱谱

号外!第六中学吉祥物设计投票啦!

天然整块乌金石茶盘一体电磁炉办公家用简约石头茶台茶具套装尺寸35x

笑脸儿童画怎么画笑脸简笔画图片

上肢外侧斑疹性二期梅毒疹图片

电磁阀阀门怎么样_电磁阀阀门好不好_电磁阀阀门价格,评价,图片-苏宁