一种激光雷达用半导体激光器驱动源的制作方法

高清图片下载 免费 安全无风险
一种激光雷达用半导体激光器驱动源的制作方法

一种激光雷达用半导体激光器驱动源的制作方法

点击图片查看原图

图片信息

  • 格式: JPG
  • 尺寸: 615x345
  • 大小: 约1.2MB

版权声明

相关标签

自然风光 高清壁纸 4K画质

分享图片

相关推荐

基于当前图片的相似推荐

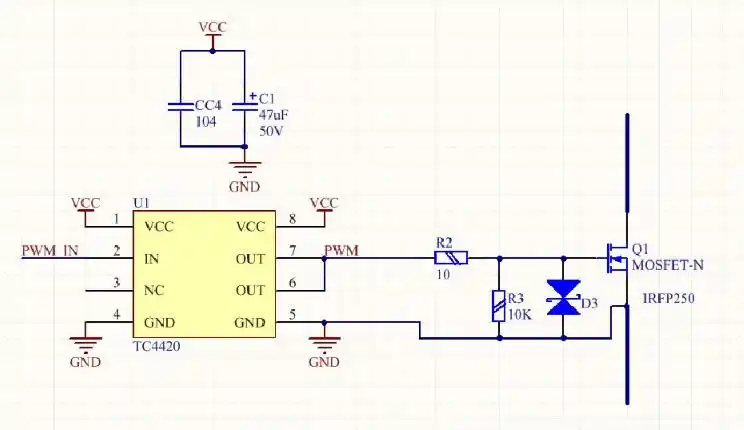
mos管irf540栅极驱动的问题(tc4420芯片-综合电源技术-世纪电源网社区

用tc4420做栅极驱动芯片(tc4429是输出和tc4420反相),电路图:具体看看

pfc中使用了两个mos并联(sihg30n60e-ge3),mos驱动用的是tc4420cpa(最

正弦逆变电路及其驱动电路原理图

单片机常用外设驱动电路

谐振式无线充电系统中的驱动电路

基于hip4081的厚膜h桥电机驱动电路设计解析

(2)驱动放大电路 igbt的驱动电路采用脉冲变压器和tc4422组成,其

一种驱动继电器快速通断的控制电路

7寸lcd-rgb接口驱动电路板

步进电机驱动电路 (原文件名:步进电机驱动电路.jpg)

随机推荐

发现更多精彩图片

斯洛文尼亚最美的湖泊布莱德湖,高清壁纸,风景图片-回车桌面

荷花怎么拍这样摆姿势自然又上镜

法国巴黎卢浮宫建筑风光桌面壁纸第三辑高清大图预览1920x1200_风景壁

汽车应急启动电源汽车点火器车用电瓶多功能应急照明车载点火电

黄河财险刘妮简历 黄河财险综合成本率