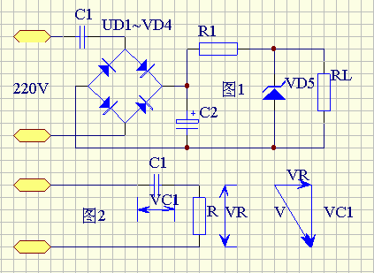
电容降压原理图和及计算

高清图片下载 免费 安全无风险
电容降压原理图和及计算

电容降压原理图和及计算

点击图片查看原图

图片信息

  • 格式: JPG
  • 尺寸: 450x250
  • 大小: 约1.2MB

版权声明

相关标签

自然风光 高清壁纸 4K画质

分享图片

相关推荐

基于当前图片的相似推荐

电容降压的5v直流稳压电源

非常典型的两种电容降压电路;半波整流型,桥式整流型,其工作过程:市电

阻容降压电路原理分析

阻容降压电路的工作原理

退休工程师 馆藏分类 采用电容降压时应注意以下几点: 1 根据负载的

led照明 需要一份ac220电容降压驱动4只0.5wled的电路

电容降压电路的特点及元器件选择

阻容降压电路求指教

随机推荐

发现更多精彩图片

脚上为什么会长鸡眼

unine嘉羿否认和孔雪儿谈恋爱,马伯骞还没有回应与孔雪儿的恋情

怎么安装调试电动葫芦限位器?_河北悍象起重机械有限公司

啊刘精品店淘宝般若面具cos日本面罩挂件红恶魔鬼脸獠牙吓人僵尸

这个点可以说是自己正面骨骼以及侧面骨骼的转折点.

贝纳利机车文化节暨幼狮500甘肃上市首发

德威夫的印象派作品《致礼梵高》