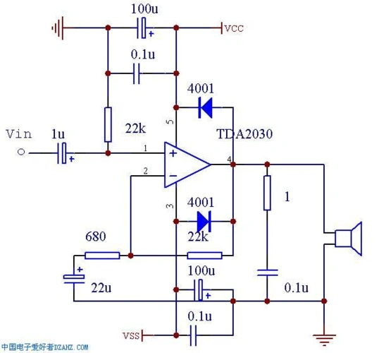
tda2030功放电路欣赏 [复制链接] tda2030功放电路欣赏 此帖出自测试

高清图片下载 免费 安全无风险
tda2030功放电路欣赏 [复制链接] tda2030功放电路欣赏 此帖出自测试

tda2030功放电路欣赏 [复制链接] tda2030功放电路欣赏 此帖出自测试

点击图片查看原图

图片信息

  • 格式: JPG
  • 尺寸: 614x523
  • 大小: 约1.2MB

版权声明

相关标签

自然风光 高清壁纸 4K画质

分享图片

相关推荐

基于当前图片的相似推荐

tda2030a音频功率放大器的btl应用电路

tda2030a组成的30w功率放大器电路图

请问哪位高手帮我看下下面的tda2030a双电源功放怎么有个声道没法用?

tda2030功放测试板电路图免费下载

2030a功放电路中,2030a发热(烫手)是什么原因造成的

[急]tda2030a功放电源问题请教

求各位前辈指点 tda2030a 电路

随机推荐

发现更多精彩图片

抱走吧!大明星 郭京飞:一直梦想演绝世美男子,不够格就硬来_毕业_许东

女生头像动漫 给你下蛊_侵权_来自_图文

利智是一位中国女演员,她在上世纪90年代以短发造型示人,并因其干练

泰坦科技titan新项目竣工探索打造干净整洁实验室的奥秘

形状像茄子或长条状的是男宝宝可能性大,圆圆的则是女宝宝可能性大

三尺红台万事入歌吹动漫古风京剧花旦头像壁纸欣赏

政治上,创立了封建专制主义中央集权制度.二,巩固统一的措施2.

口腔里有白色带状的东西,快一个月了,很担心

宝宝百天朋友圈文案百天照文案九宫格配图 宝宝百天文案|宝宝百天朋友