年夜饭独自carry!#年夜饭菜单来了 没有低温慢煮机的牛 - 抖音

高清图片下载 免费 安全无风险
年夜饭独自carry!#年夜饭菜单来了 没有低温慢煮机的牛 - 抖音

年夜饭独自carry!#年夜饭菜单来了 没有低温慢煮机的牛 - 抖音

点击图片查看原图

图片信息

  • 格式: JPG
  • 尺寸: 914x1142
  • 大小: 约1.2MB

版权声明

相关标签

自然风光 高清壁纸 4K画质

分享图片

相关推荐

基于当前图片的相似推荐

时尚餐厅-简约中餐时尚餐厅菜单在线图片制作-图怪兽

精品房源-精品菜单在线图片制作-图怪兽

王毅公开怼"菜单论"|联合国|国际关系|中国外交部部长_网易订阅

酒店菜单-红色大气酒店宴客菜单在线图片制作-图怪兽

饭馆菜单模板平面广告素材免费下载(图片编号:5868702)-六图网

杂货铺餐饮菜单设计 - 找项目 - 天琥云课堂 - 互联网设计在线教育平

中餐点菜单-简洁橙黄黑中餐家常菜菜单在线图片制作-图怪兽

黑色质感h5背景-2019简约质感黑色餐厅菜单在线图片制作-图怪兽

西安成人小饭桌菜单11.13-11.18

10个美丽的餐厅食物菜单设计,激发你的灵感-上海餐饮品牌策划设计公司

高级菜单设计|平面|书籍/画册|z61181368 - 原创作品 - 站酷 (zcool)

高端西餐菜单图片-高端西餐菜单设计素材-高端西餐菜单模板下载-众图

随机推荐

发现更多精彩图片

另一版蒙娜丽莎#油画 #壁纸 #装饰画 #达芬奇 #蒙娜丽莎 - 抖音

美少女战士qq情侣头像

甜美香积(铁西店)-"【vip有特权】路过去店里买了面包92 .

刚做好的胆机低音太重了,高手救命呀上电路图

三块钱就能做两盘茴香小油条

刘冠佑真的好会拍啊

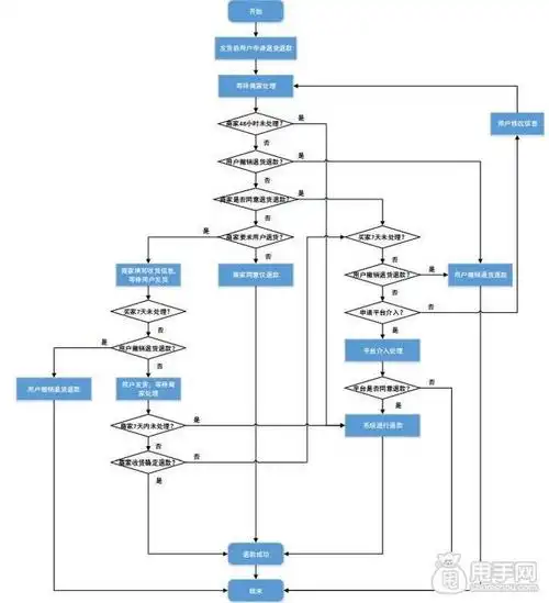
南京淘宝托管|拼多多卖家须知道的退货退款流程

1010米农村建房怎么设计图纸方案

金木头像 喜欢的请点个赞 #东京食尸鬼# #东京喰种# #金木研# #ph团队

生完孩子最讨厌婆婆说的10句话,条条扎心

门牌挂牌家用编号订制别墅高档室内住宅入户标志牌