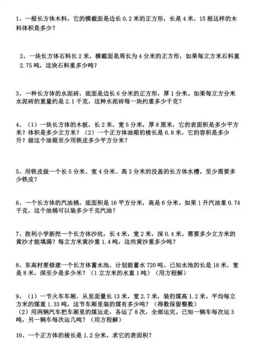
北师大版五年级下册分数除法应用题(共14页)

高清图片下载 免费 安全无风险
北师大版五年级下册分数除法应用题(共14页)

北师大版五年级下册分数除法应用题(共14页)

点击图片查看原图

图片信息

  • 格式: JPG
  • 尺寸: 920x1302
  • 大小: 约1.2MB

版权声明

相关标签

自然风光 高清壁纸 4K画质

分享图片

相关推荐

基于当前图片的相似推荐

五年级下册体积计算应用题

新苏教版五年级数学下册列方程解应用题练习题.doc

五年级数学下册常考易错应用题.应用题是考试必考题型,出题量大 - 抖

五年级数学下册第三单元应用题

五年级下册数学应用题100道及答案 - 百度文库

人教版五年级下册数学体积容积表面积应用题

人教版小数五年级下册应用题专项复习(长方体,正方体)-20210520103156

五年级冀教版数学下册应用题专项习题

人教版五年级数学下册应用题

五年级奥数之一般应用题(二)

五年级数学下册典型应用题大全(推荐)-20210806112950.doc-原创力文档

五年级下册数学关于正方体长方体的应用题(最新整理)

随机推荐

发现更多精彩图片

壁纸 中国风景,城市,山,树,灯笼,复古,水彩画

网恋翻车指南酱子贝

修杰楷逼贾静雯47岁生四胎和陈意涵搂抱合影玩爸爸女儿角色扮演好男人

国庆去香格里拉7815存下吧|超全77避雷.

【盗墓笔记】一些小头像_盗墓笔记q版绘画作品

【官方旗舰】启南 原汁红糖 独立小包装 手工鲜榨甘蔗 老红糖块 红糖

2010年春季教师环保教具手工作品

魔道:金光瑶下场凄惨是注定?并不一定!他想下车却为时已晚!

铁道游击队影视城随拍

邮票普29长城80分慕田峪全新1997年