如果不看这些照片,你都不知道城阳有多美

高清图片下载 免费 安全无风险
如果不看这些照片,你都不知道城阳有多美

如果不看这些照片,你都不知道城阳有多美

点击图片查看原图

图片信息

  • 格式: JPG
  • 尺寸: 2820x1688
  • 大小: 约1.2MB

版权声明

相关标签

自然风光 高清壁纸 4K画质

分享图片

相关推荐

基于当前图片的相似推荐

城阳世纪公园,冬韵之美,美不胜收!

美蓝天白云下的城阳世纪公园

城阳世纪公园随拍——缘

青岛城阳世纪公园游记

青岛城阳世纪公园游记

城阳区少山一日游掠影——君朋视觉手机摄影.2020.6.30

"焕放城阳 欢动全城"城阳发布时尚旅游新品

青岛城阳国学公园(一)

随机推荐

发现更多精彩图片

昆凌还是管管周杰伦吧裙裤穿邋遢显矮一下变成1米5的视觉感了

原创木质弹药箱成吨的弹药一定有成吨的木盒子战场上的小角色

地奈德乳膏含激素吗

大雁儿童画怎么画 大雁简笔画顺序

莒国古城建设招商双管齐下中国春秋第一城雏形初现

这充满踩屎感的帆布鞋还防泼水

【不抽象】林俊杰早期现场混声猛干五组合集

丘北县2018年彝族火把节隆重开幕

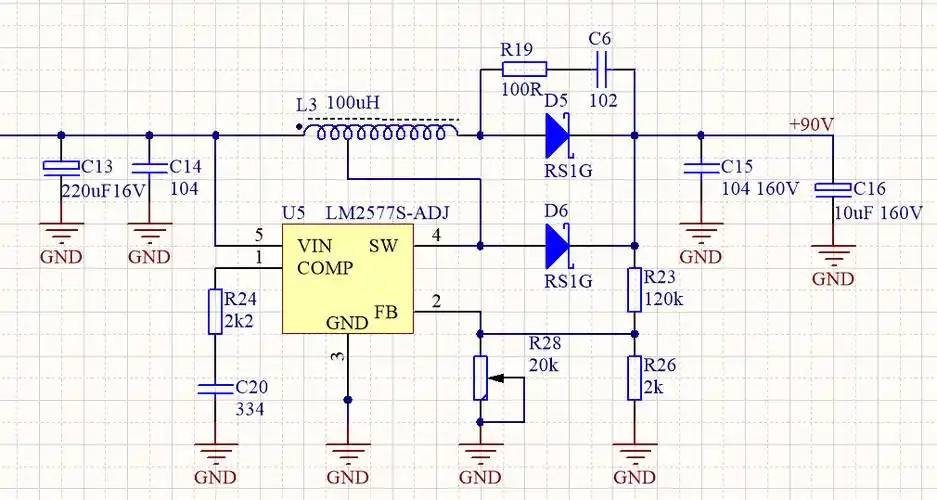
求5v升90v的升压电路怎么设计