数字电路与逻辑设计:用74138实现一位全加器!

高清图片下载 免费 安全无风险
数字电路与逻辑设计:用74138实现一位全加器!

数字电路与逻辑设计:用74138实现一位全加器!

点击图片查看原图

图片信息

  • 格式: JPG
  • 尺寸: 600x337
  • 大小: 约1.2MB

版权声明

相关标签

自然风光 高清壁纸 4K画质

分享图片

相关推荐

基于当前图片的相似推荐

数字逻辑与数据系统实验报告

数字电路设计范例篮球赛24秒计时电路图

数字电路常用的电路

数字电路常用的电路

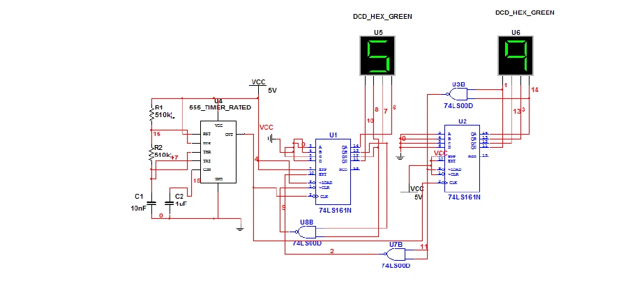
通过仿真判断设计思路正确,电路连接无误,设计成功. 第5页

求解一道数字电路与逻辑处理题目

数字电路问题:如何用8选1数据选择器74ls151和合适的门电路实现逻辑

几个经典的数字电路设计

数字逻辑作业,老师让做一个计数器,遇到自己学号自动跳过,怎么做啊,最

数字电路设计数字电路设计200例

随机推荐

发现更多精彩图片

这双兄妹就是杨迪和杨迪的妹妹杨莎.

一闪一闪亮晶晶尤克里里简谱-虫虫乐谱

多格漫画---小学森好习惯

阖怎么读_阖组词_阖读音_阖笔顺_阖拼音_阖笔画_阖什么意思_阖繁体字

白色木质背景上的整个椰子

不透明水彩|黑卡纸别扔,画出来很美!

【视角】从北京的崛起到装修的变迁_客厅装修大全

马克笔用的是法卡勒三代,色号已标#动漫手绘 #动漫眼睛

人体小肠卡通风格的矢量图

十星瓢虫的糜烂生活