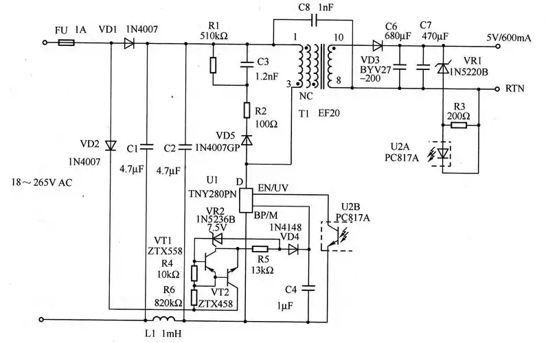
急求5v转3.3v 电路图,我这边只用2830at

高清图片下载 免费 安全无风险
急求5v转3.3v 电路图,我这边只用2830at

急求5v转3.3v 电路图,我这边只用2830at

点击图片查看原图

图片信息

  • 格式: JPG
  • 尺寸: 564x448
  • 大小: 约1.2MB

版权声明

相关标签

自然风光 高清壁纸 4K画质

分享图片

相关推荐

基于当前图片的相似推荐

3v的直流电怎样用电容振荡加变压器升到5v以上的电路

单片机的电压是3,3v,舵机的电压是5v,为什么在他们中间加电阻升压?

3v的直流电怎样用电容振荡加变压器升到5v以上的电路

最简单的3v升5v的直流电路 2011-08-03 直流3v升压到5v,有没有简单一

5v转3.3v和3v电路图 求图片

3w5v输出开关电源电路

5v降压转33v5v转3v电路图芯片

随机推荐

发现更多精彩图片

万一工笔白描菊花精选

新疆是个好地方(3): 高山草甸,峡谷深林,鲜花盛开的喀拉峻大草原

弹丸·黑白熊全部小说作品, 弹丸·黑白熊最新好看的

吴语区·太湖片·苏沪嘉小片(本推文所记以硖石镇居民所说方言为例)

手绘天气表情小元素

从水龙头滴水.环境保护的概念

酷酷的女生遮脸手机高清头像

五棵松体育馆可实现"冰篮转换".

盛源土特产 品质的追求

皇家男爵v精神小伙秋冬男立领金丝绒夹克外套加棉中国风唐装棉服